Refiling > About Refiling

About Refiling

In WorkSite, refiling is the process of reapplying the default metadata and security settings of a parent workspace, folder, or tab to a document or folder. In practice, refiles are most often performed after a document or folder has been moved from one folder to another in order to guarantee that the metadata of the moved item matches its parent folder.

Behind the scenes, when a refile occurs, WorkSite simply overwrites the profile of the affected documents or folders. In certain situations, this behavior can result in undesired changes; for example, performing a refile on a public folder that contains private subfolders would result in all subfolders becoming public.

To avoid such issues, Milan offers a smarter, rule-based refiling process that can automatically update the metadata and security of objects and, if applicable, their child items.

Refiles Rules are a reactive means of enforcing security on client matters and are best suited for users who work primarily with Security Center. For a more proactive approach to security, consider using Policy Center.

Note: A user must have the Policy (Refile): Edit Refile Rules permission to be able to configure refile rules.

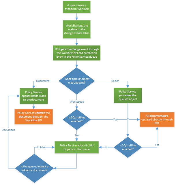
Milan Refiling

By default, all refiling performed by Milan goes through the WorkSite API. However, changes at the workspace or folder level can be optionally processed by a SQL-based refiling system that is optimized for updating large numbers of child items.

Document/Folder Move and Update Rules

When SQL-based refiling is disabled, all changes are processed according to a list of user-defined refile rules, which can be configured from the Document/Folder Move and Update Rules tab on the Metadata and Security Refile Rules page (.../milan/refileRules.aspx).

Each refile rule contains:

Advanced SQL Refiling

SQL-based refiling can be enabled and configured from the Advanced SQL Refiling tab, which is listed under Miscellaneous in the web interface's Administration menu. When enabled, changes made at the document level are still processed according to the refile rules specified on the Document/Folder Move and Update Rules tab. However, all changes made at the workspace and folder level are handled by the SQL-based refiling system.

Refiling Workflow